โครงสร้างหน่วยงาน
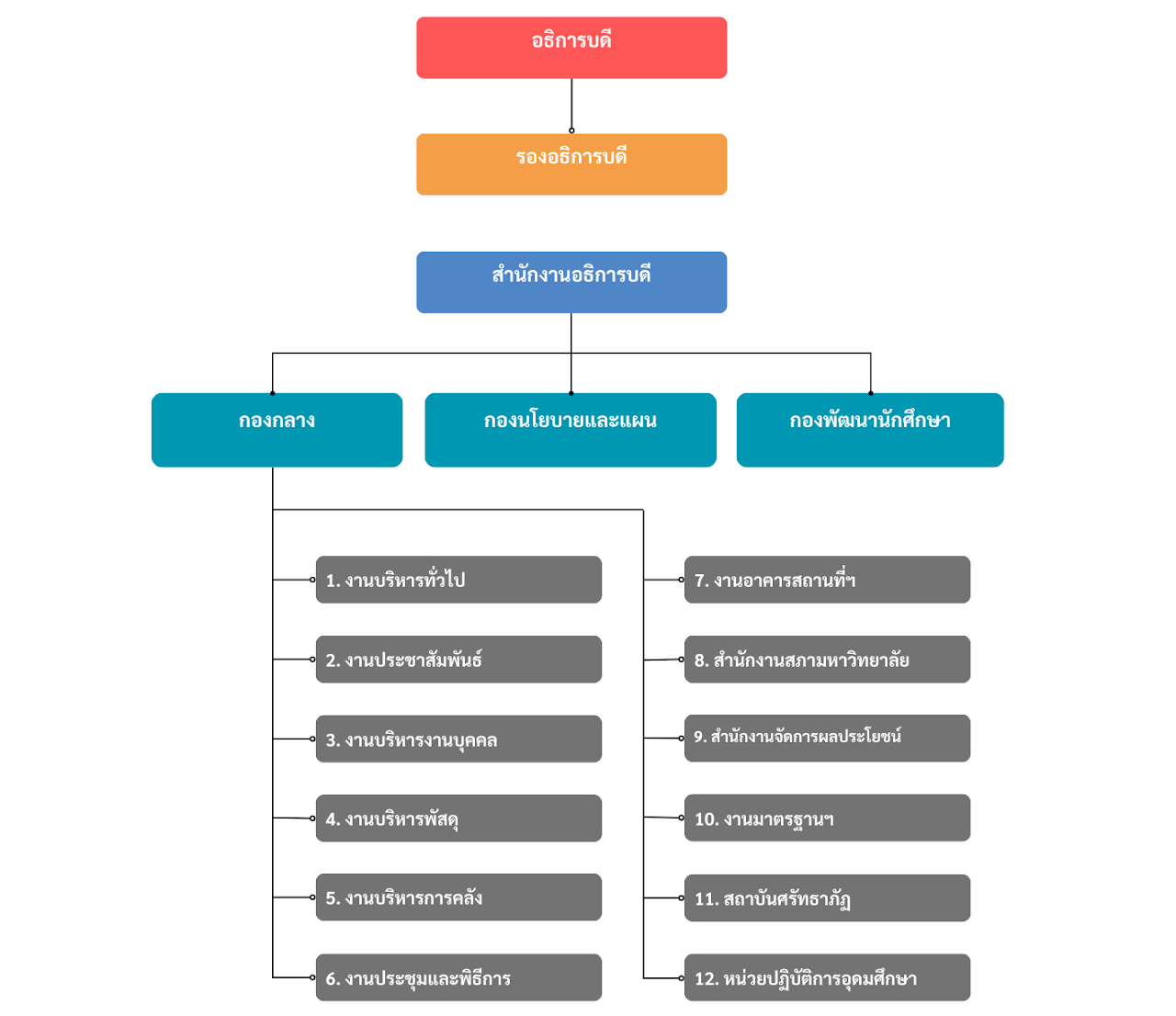
กองกลาง สำนักงานอธิการบดี มีหน่วยงานภายใน ตามประกาศมหาวิทยาลัย เรื่อง การแบ่งส่วนราชการ ระดับงานในมหาวิทยาลัยราชภัฏกาญจนบุรี พ.ศ.ศ.2550 เมื่อวันที่ 19 พฤศจิกายน 2550 มีหน่วยงานสังกัด จำนวน 7 งาน ได้แก่ งานบริหารทั่วไป งานบริหารงานบุคคล งานบริหารพัสดุ งานบริหารการคลัง งานประชุมและพิธีการ งานอาคารสถานที่ ภูมิสถาปัตย์และสาธารณูปโภค และงานรายได้และทรัพย์สิน ต่อมาเมื่อวันที่ 7 เมษายน 2554 ได้มีประกาศมหาวิทยาลัย เรื่อง การแบ่งส่วนราชการระดับงานเพิ่มเติม จำนวน 1 งานได้แก่ งานประชาสัมพันธ์ ต่อมาเมื่อวันที่ 21 มิถุนายน 2557 ได้มีประกาศมหาวิทยาลัย เรื่อง การแบ่งส่วนราชการระดับงาน เพิ่มเติม จำนวน 1 งาน ได้แก่ งานบริการวิชาการและกิจการพิเศษ ต่อมาเมื่อวันที่ 19 สิงหาคม 2560 ได้มีประกาศมหาวิทยาลัย เรื่อง การจัดตั้งส่วนงานภายใน สำนักงานสภา มหาวิทยาลัยราชภัฏกาญจนบุรี โดยมีฐานะเทียบเท่าระดับงาน สังกัดกองกลาง สำนักงานอธิการบดี อยู่ภายใต้การกำกับของสภามหาวิทยาลัย และมีสายการบังคับบัญชาขึ้นตรงต่อรองอธิการบดีผู้ดำรงตำแหน่งเลขานุการสภาสภามหาวิทยาลัย ต่อมาเมื่อวันที่ 30 ตุลาคม 2560 มีประกาศมหาวิทยาลัย เรื่อง การจัดตั้งส่งส่วนงานภายใน สำนักงานจัดการผลประโยชน์ ซึ่งควบรวมงานรายได้และทรัพย์สินและงานบริการวิชการและกิจการพิเศษมีฐานะเทียบเท่าระดับงาน สังกัดกองกลาง สำนักงานอธิการบดี ให้อยู่ในความดูแลของอธิการบดี หรือผู้ที่อธิการบดีมอบหมาย มีหัวหน้าสำนักงานที่ได้รับการแต่งตั้งจากอธิการบดี
และต่อมาเมื่อวันที่ 17 ธันวาคม 2561 ได้มีประกาศมหาวิทยาลัย เรื่อง การจัดตั้งส่วนงานภายใน งานมาตรฐานและประกันคุณภาพ การศึกษา มีฐานะเทียบเท่าระดับงาน สังกัดกองกลาง สำนักงานอธิการบดี มีสายการบังคับบัญชาขึ้นตรงต่อรองอธิการบดี หรือผู้ช่วยอธิการบดีที่อธิการบดีมอบหมาย และวันที่ 20 กุมภาพันธ์ 2566 ได้มีประกาศมหาวิทยาลัย หน่วยปฏิบัติการอุดมศึกษา วิทยาศาสตร์ วิจัยและนวัตกรรม ทำให้ในปัจจุบัน กองกลาง สำนักงานอธิการบดี มีหน่วยงาน ภายในทั้งหมด จำนวน 12 งาน ดังนี้

